Product Summary
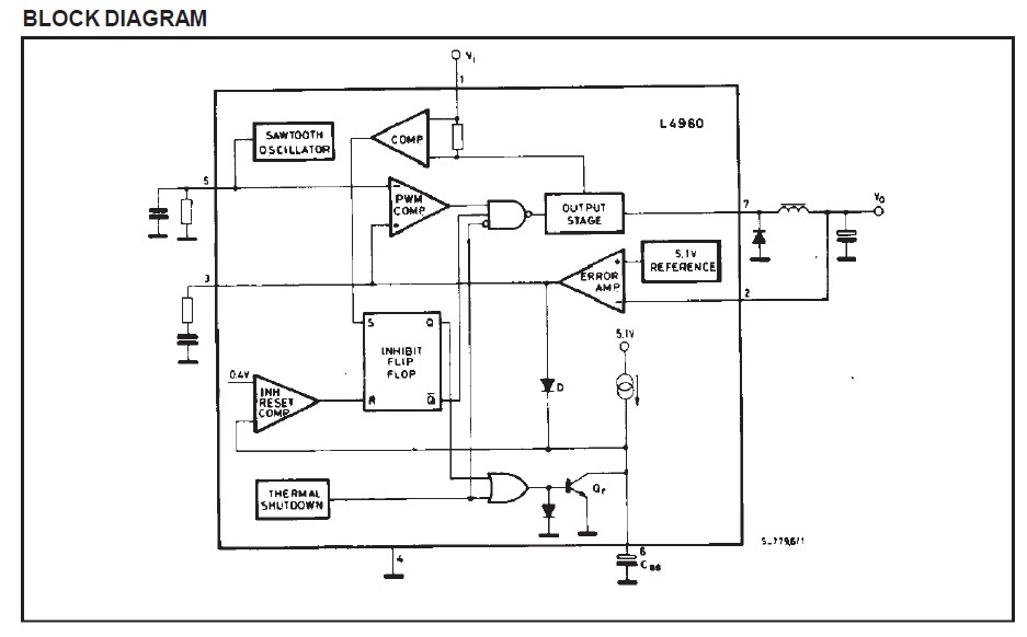
The L4960 is a kind of monolithic power switching regulator delivering 2.5A at a voltage variable from 5V to 40V in step down configuration. The device is mounted in a Heptawatt plastic power package and requires very few external components. Efficient operation at switching frequencies up to 150KHz allows a reduction in the size and cost of external filter components.
Parametrics
Absolute maximum ratings: (1)V1, Input voltage: 50 V; (2)V1 - V7, Input to output voltage difference: 50 V; (3)V7, Negative output DC voltage: -1 V;; (4)V7, Negative output peak voltage at t = 0.1ms; f = 100KHz: -5 V; (5)V3, V6 Voltage at pin 3 and 6: 5.5 V; (6)V2, Voltage at pin 2: 7 V; (7)I3, Pin 3 sink current: 1 mA; (8)I5, Pin 5 source current: 20 mA; (9)Ptot, Power dissipation at Tcase≦90: 15 W; (10)Tj, Tstg Junction and storage temperature: -40 to 150℃.
Features
Features: (1)2.5A output current; (2)5.1V to 40V oputput voltagerange; (3)precise (± 2%) on-chip reference; (4)high switching frequency; (5)very high efficiency (up to 90%); (6)very few external components; (7)soft start; (8)internal limiting current; (9)thermal shutdown.
Diagrams

| Image | Part No | Mfg | Description | ![]() |
Pricing (USD) |
Quantity | ||||||||||||
|---|---|---|---|---|---|---|---|---|---|---|---|---|---|---|---|---|---|---|
![]() |
![]() L4960 |
![]() STMicroelectronics |
![]() Switching Converters, Regulators & Controllers 5.1 to 40V 2.5 Amp |
![]() Data Sheet |
![]()
|
|
||||||||||||
![]() |
![]() L4960H |
![]() STMicroelectronics |
![]() Switching Converters, Regulators & Controllers 5.1 to 40V 2.5 Amp |
![]() Data Sheet |
![]()
|
|
||||||||||||
(China (Mainland))









