Product Summary
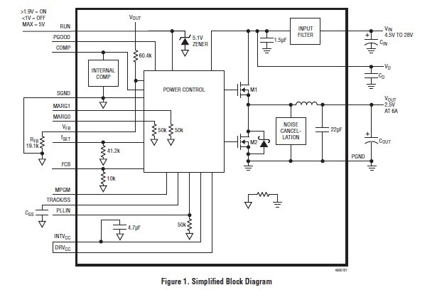
The LTM4606V is a complete ultralow noise high voltage 6A switching mode DC/DC power supply. Included in the package are the switching controller, power FETs, inductor, and all support components. The on-board input filter and noise cancellation circuits of LTM4606V achieve low noise operation, thus effectively reducing the electromagnetic interference (EMI). Operating over an input voltage range of 4.5V to 28V, the LTM4606V supports an output voltage range of 0.6V to 5V, set by a single resistor. This high efficiency design delivers 6A continuous current (8A peak). Only bulk input and output capacitors are needed to finish the design.
Parametrics
LTM4606V absolute maximum ratings: (1)DRVCC, VOUT: -0.3V to 6V; (2)PLLIN, FCB, TRACK/SS, MPGM, MARG0, MARG1, PGOOD, RUN: -0.3V to INTVCC + 0.3V; (3)VFB, fSET, COMP: -0.3V to 2.7V; (4)VIN, VD: -0.3V to 28V; (5)Internal Operating Temperature Range, E and I Grades: -40℃ to 125℃; (6)Internal Operating Temperature Range, MP Grade: -55℃ to 125℃; (7)Junction Temperature: 125℃; (8)Storage Temperature Range: -45℃ to 125℃.
Features
LTM4606V features: (1)Complete Low EMI Switch Mode Power Supply; (2)Wide Input Voltage Range: 4.5V to 28V; (3)6A DC Typical, 8A Peak Output Current; (4)0.6V to 5V Output Voltage Range; (5)Low Input and Output Referred Noise; (6)Output Voltage Tracking and Margining; (7)PLL Frequency Synchronization; (8)±1.5% Total DC Error; (9)Power Good Output; (10)Current Foldback Protection (Disabled at Start-Up); (11)Parallel/Current Sharing; (12)Ultrafast Transient Response; (13)Current Mode Control; (14)Up to 93% Effi ciency at 5VIN, 3.3VOUT; (15)Programmable Soft-Start; (16)Output Overvoltage Protection; (17)–55℃ to 125℃ Operating Temperature Range; (18)Small Surface Mount Footprint, Low Profi le Package (15mm × 15mm × 2.8mm).
Diagrams

![]() |
![]() LTM4005HDL |
![]() Bivar |
![]() LED Circuit Board Indicators Vert LED Assmbly 5mm HE Red |
![]() Data Sheet |
![]()
|
|
||||||||||||
![]() |
![]() LTM4005YDL |
![]() Bivar |
![]() LED Circuit Board Indicators Vert LED Assmbly 5mm Yellow |
![]() Data Sheet |
![]()
|
|
||||||||||||
![]() |
![]() LTM4403GD |
![]() Bivar |
![]() LED Circuit Board Indicators Vert LED Assmbly 3mm Green |
![]() Data Sheet |
![]()
|
|
||||||||||||
![]() |
![]() LTM4403HD |
![]() Bivar |
![]() LED Circuit Board Indicators Vert LED Assmbly 3mm HE Red |
![]() Data Sheet |
![]()
|
|
||||||||||||
![]() |
![]() LTM4403YD |
![]() Bivar |
![]() LED Circuit Board Indicators Vert LED Assmbly 3mm Yellow |
![]() Data Sheet |
![]()
|
|
||||||||||||
![]() |
![]() LTM450EU-080 |
![]() ECS |
![]() Signal Conditioning 450KHz IL=6dB BW=15KHz |
![]() Data Sheet |
![]() Negotiable |
|
||||||||||||
(China (Mainland))









