Product Summary
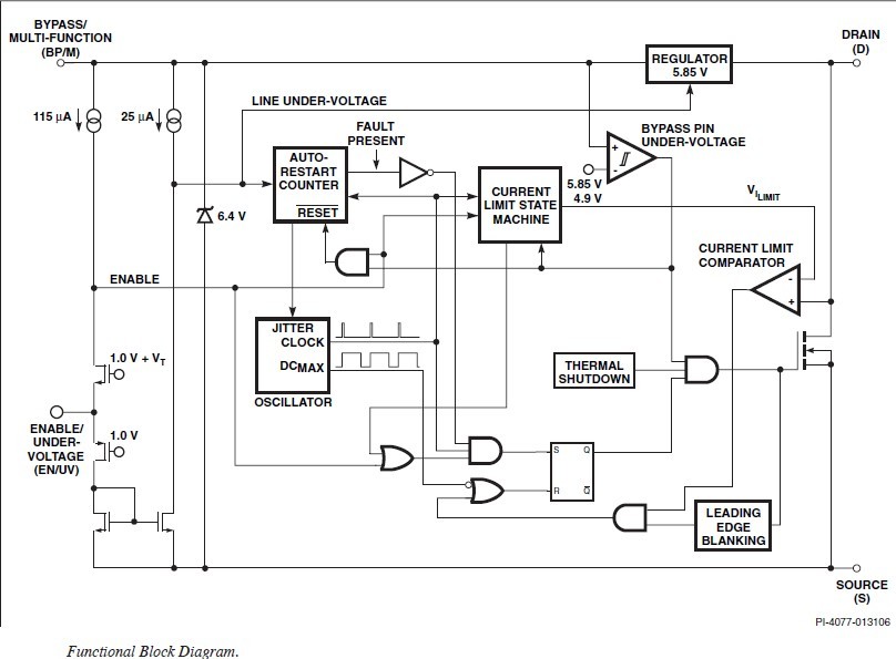
The TNY274PN incorporates a 700 V power MOSFET, oscillator, high voltage switched current source, current limit (user selectable) and thermal shutdown circuitry. The IC family uses an ON/OFF control scheme and offers a design flexible solution with a low system cost and extended power capability.
Parametrics
Absolute maximum ratings:(1)DRAIN Voltage: -0.3V to 700V; (2)DRAIN Peak Current: TNY274 is 400 (750)mA; (3)EN/UV Voltage: -0.3V to 9V; (4)EN/UV Current: 100 mA; (5)BP/M Voltage: -0.3V to 9V; (6)Storage Temperature: -65 ℃ to 150℃; (7)Operating Junction Temperature: -40 ℃ to 150℃; (8)Lead Temperature: 260℃.
Features
Features:(1)Lowest System Cost with Enhanced Flexibility; (2)Simple ON/OFF control, no loop compensation needed; (3)Selectable current limit through BP/M capacitor value; (4)Higher current limit extends peak power or, in open frame applications, maximum continuous power; (5)Lower current limit improves efficiency in enclosed adapters/chargers; (6)Allows optimum TinySwitch-III choice by swapping devices with no other circuit redesign; (7)Tight I2f parameter tolerance reduces system cost; (8)Maximizes MOSFET and magnetics power delivery; (9)Minimizes max overload power, reducing cost of transformer, primary clamp & secondary components; (10)ON-time extension – extends low line regulation range/hold-up time to reduce input bulk capacitance; (11)Self-biased: no bias winding or bias components; (12)Frequency jittering reduces EMI filter costs; (13)Pin-out simplifies heatsinking to the PCB; (14)SOURCE pins are electrically quiet for low EMI Enhanced Safety and Reliability Features; (15)Accurate hysteretic thermal shutdown protection with automatic recovery eliminates need for manual reset; (16)Improved auto-restart delivers <3% of maximum power in short circuit and open loop fault conditions; (17)Output overvoltage shutdown with optional Zener; (18)Line under-voltage detect threshold set using a single optional resistor; (19)Very low component count enhances reliability and enables single-sided printed circuit board layout; (20)High bandwidth provides fast turn on with no overshoot and excellent transient load response; (21)Extended creepage between DRAIN and all other pins improves field reliability EcoSmart– Extremely Energy Efficient; (22)Easily meets all global energy efficiency regulations; (23)No-load <150 mW at 265 VAC without bias winding, <50 mW with bias winding; (24)ON/OFF control provides constant efficiency down to very light loads – ideal for mandatory CEC regulations and 1 W PC standby requirements.
Diagrams

| Image | Part No | Mfg | Description | ![]() |
Pricing (USD) |
Quantity | ||||||||||||
|---|---|---|---|---|---|---|---|---|---|---|---|---|---|---|---|---|---|---|
![]() |
![]() TNY274PN |
![]() Power Integrations |
![]() AC/DC Switching Converters 8.5W 85-265 VAC 11W/230 VAC |
![]() Data Sheet |
![]()
|
|
||||||||||||
| Image | Part No | Mfg | Description | ![]() |
Pricing (USD) |
Quantity | ||||||||||||
![]() |
![]() TNY253 |
![]() Other |
![]() |
![]() Data Sheet |
![]() Negotiable |
|
||||||||||||
![]() |
![]() TNY253G |
![]() Power Integrations |
![]() AC/DC Switching Converters 2W 85-265 VAC 4W 100/115/230 VAC |
![]() Data Sheet |
![]() Negotiable |
|
||||||||||||
![]() |
![]() TNY253GN |
![]() Power Integrations |
![]() AC/DC Switching Converters 2W 85-265 VAC 4W 100/115/230 VAC |
![]() Data Sheet |
![]()
|
|
||||||||||||
![]() |
![]() TNY253GN-TL |
![]() Power Integrations |
![]() AC/DC Switching Converters 2W 85-265 VAC 4W 100/115/230 VAC |
![]() Data Sheet |
![]()
|
|
||||||||||||
![]() |
![]() TNY253G-TL |
![]() Power Integrations |
![]() AC/DC Switching Converters 2W 85-265 VAC 4W 100/115/230 VAC |
![]() Data Sheet |
![]() Negotiable |
|
||||||||||||
![]() |
![]() TNY253P |
![]() Power Integrations |
![]() AC/DC Switching Converters 2W 85-265 VAC 4W 100/115/230 VAC |
![]() Data Sheet |
![]() Negotiable |
|
||||||||||||
(China (Mainland))










