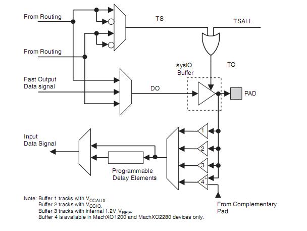
Product Summary
The LCMX0640-4F7256C-3I is a complex programmable logic device. It is optimized to meet the requirements of applications traditionally addressed by CPLDs and low capacity FPGAs. The LCMX0640-4F7256C-3I architecture provides up to two sysCLOCK Phase Locked Loop (PLL) blocks on larger devices. These blocks are located at either end of the memory blocks. The PLLs have multiply, divide, and phase shifting capabilities that are used to manage the frequency and phase relationships of the clocks. The LCMX0640-4F7256C-3I has a JTAG Port that supports programming and configuration of the device as well as access to the user logic.
Parametrics
LCMX0640-4F7256C-3I absolute maximum ratings: (1)Supply Voltage VCC:-0.5V to 3.75V; (2)Supply Voltage VCCAUX:-0.5V to 3.75V; (3)Output Supply Voltage VCCIO:-0.5V to 3.75V; (4)I/O Tristate Voltage Applied:-0.5V to 3.75V; (5)Dedicated Input Voltage Applied:-0.5V to 4.25V; (6)Storage Temperature (ambient):-65℃ to 150℃; (7)Junction Temp.:+125℃.
Features
LCMX0640-4F7256C-3I features: (1)Instant-on-powers up in microseconds; (2)Single chip, no external configuration memory required; (3)Excellent design security, no bit stream to intercept; (4)Reconfigure SRAM based logic in milliseconds; (5)SRAM and non-volatile memory programmable through JTAG port; (6)Supports background programming of non-volatile memory; (7)256 to 2280 LUT4s ; (8)73 to 271 I/Os with extensive package options; (9)Density migration supported; (10)Lead free/RoHS compliant packaging.
Diagrams

![]() |
![]() LCMX02280E-4MN132I |
![]() Lattice |
![]() SPLD - Simple Programmable Logic Devices INVALID PART I/O 1.2V |
![]() Data Sheet |
![]() Negotiable |
|
||||||||||||
![]() |
![]() LCMXO1200C-3B256C |
![]() Lattice |
![]() CPLD - Complex Programmable Logic Devices 1200 LUTs 211 I/O 1.8/2.5/3.3V -3 SPD |
![]() Data Sheet |
![]()
|
|
||||||||||||
![]() |
![]() LCMXO1200C-3B256I |
![]() Lattice |
![]() CPLD - Complex Programmable Logic Devices 1200 LUTs 211 I/O 1.8/2.5/3.3V -3 SPD |
![]() Data Sheet |
![]()
|
|
||||||||||||
![]() |
![]() LCMXO1200C-3BN256C |
![]() Lattice |
![]() FPGA - Field Programmable Gate Array 1200 LUTs 211 I/O 1.8/2.5/3.3V -3 SPD |
![]() Data Sheet |
![]()
|
|
||||||||||||
![]() |
![]() LCMXO1200C-3BN256I |
![]() Lattice |
![]() FPGA - Field Programmable Gate Array 1200 LUTs 211 I/O 1.8/2.5/3.3V -3 SPD |
![]() Data Sheet |
![]()
|
|
||||||||||||
![]() |
![]() LCMXO1200C-3FT256C |
![]() Lattice |
![]() CPLD - Complex Programmable Logic Devices 1200 LUTs 211 IO 1.8 /2.5/3.3V -3 Spd |
![]() Data Sheet |
![]()
|
|
||||||||||||
(China (Mainland))









