Product Summary
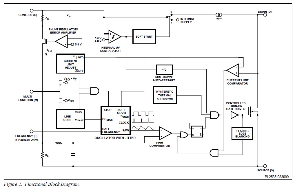
The TOP233YN is a member of TOPSwitch-FX family. TOPSwitch-FX uses the proven TOPSwitch topology and cost effectively integrates many new functions that reduce system cost and, at the same time, improve design flexibility, performance and energy efficiency. Like TOPSwitch, the high voltage power MOSFET, PWM control, fault protection and other control circuitry are all integrated onto a single CMOS chip, but with two added terminals MULTIFUNCTION (M) and FREQUENCY (F).
Parametrics
Absolute maximum ratings: (1)DRAIN Voltage: -0.3 to 700 V; (2)DRAIN Peak Current: 1.6 A; (3)CONTROL Voltage: -0.3 to 9 V; (4)CONTROL Current: 100 mA; (5)MULTI-FUNCTION Pin Voltage: -0.3 to 9 V; (6)FREQUENCY Pin Voltage: -0.3 to 9 V; (7)Storage Temperature: -65 to 150℃; (8)Operating Junction Temperature: -40 to 150℃; (9)Lead Temperature: 260℃.
Features
Features: (1)Features eliminate or reduce cost of external components; (2)Fully integrated soft-start for minimum stress/overshoot; (3)Externally settable accurate current limit; (4)Wider duty cycle for more power, smaller input capacitor; (5)Line under-voltage (UV) detection: no turn off glitches; (6)Line overvoltage (OV) shutdown extends line surge limit; (7)Line feed forward with maximum duty cycle (DCMAX); (8)reduction rejects ripple and limits DCMAX at high line; (9)Single resistor sets OV/UV thresholds, DCMAX reduction; (10)Frequency jittering reduces EMI and EMI filtering costs; (11)Regulates to zero load without dummy loading; (12)132 kHz frequency reduces transformer/power supply size; (13)Half frequency option for video applications; (14)Hysteretic thermal shutdown for automatic recovery; (15)Large thermal hysteresis prevents PC board overheating; (16)Standard packages with omitted pins for large creepage; (17)Active-on and active-off remote ON/OFF capability; (18)Synchronizable to a lower frequency.
Diagrams

| Image | Part No | Mfg | Description | ![]() |
Pricing (USD) |
Quantity | ||||||||||||
|---|---|---|---|---|---|---|---|---|---|---|---|---|---|---|---|---|---|---|
![]() |
![]() TOP233YN |
![]() Power Integrations |
![]() AC/DC Switching Converters 30W 85-265 VAC 50W 230 VAC |
![]() Data Sheet |
![]()
|
|
||||||||||||
| Image | Part No | Mfg | Description | ![]() |
Pricing (USD) |
Quantity | ||||||||||||
![]() |
![]() TOP200-14 |
![]() Other |
![]() |
![]() Data Sheet |
![]() Negotiable |
|
||||||||||||
![]() |
![]() TOP200-4 |
![]() Other |
![]() |
![]() Data Sheet |
![]() Negotiable |
|
||||||||||||
![]() |
![]() TOP200YAI |
![]() Power Integrations |
![]() AC/DC Switching Converters 5-12W 85-265 VAC 10-25W100/115/230VAC |
![]() Data Sheet |
![]() Negotiable |
|
||||||||||||
![]() |
![]() TOP200YN |
![]() Power Integrations |
![]() AC/DC Switching Converters 5-12W 85-265 VAC 10-25W100/115/230VAC |
![]() Data Sheet |
![]() Negotiable |
|
||||||||||||
![]() |
![]() TOP201YAI |
![]() Power Integrations |
![]() AC/DC Switching Converters 0-22W 85-265 VAC 20-45W100/115/230VAC |
![]() Data Sheet |
![]() Negotiable |
|
||||||||||||
![]() |
![]() TOP201YN |
![]() Power Integrations |
![]() AC/DC Switching Converters 0-22W 85-265 VAC 20-45W100/115/230VAC |
![]() Data Sheet |
![]() Negotiable |
|
||||||||||||
(China (Mainland))










