Product Summary
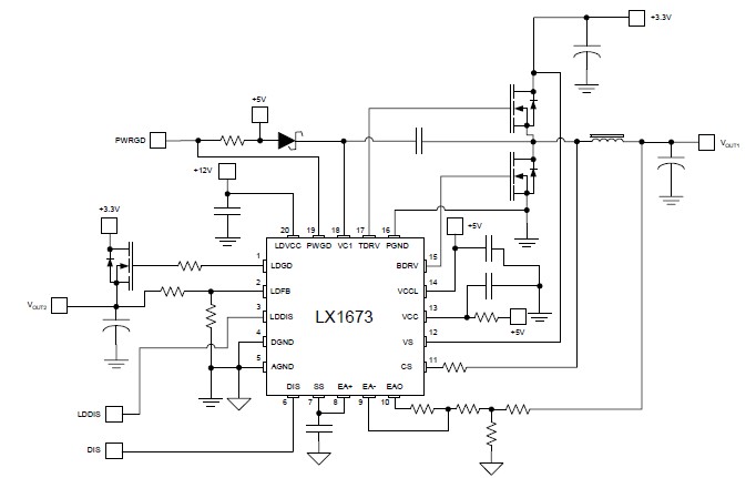
The LX1673-03CLQ is a kind of highly integrated power supply controller IC featuring one PWM switching regulator stage with an additional onboard linear regulator driver. With several switching frequencies available (up to 900kHz), the LX1673-03CLQ can be optimized for both cost and PCB space.The LX1673-06 incorporates a fullyprogrammable soft-start and power sequence capabilities. The LDO and PWM have independent enable pins.Integrated hiccup mode current limiting is implemented utilizing MOSFET RDS(ON) impedance. This enables the LX1673CLQ to monitor maximum current limit conditions without the use of expensive current sense resistors. The typical applications of LX1673-03CLQ include: (1)Video Card Power Supplies; (2)PC Peripherals; (3)Computer Add-On Cards; (4)3.3V Power Conversion; (5)DDR Memory Termination.
Parametrics
LX1673-03CLQ absolute maximum ratings: (1)Supply Voltage (VCC) DC: -0.3V to 5.5V; (2)Supply Voltage (VCC) Transient: -0.3V to 6V; (3)Driver Supply Voltage (VCCL) DC: -0.3V to 13V; (4)Driver Supply Voltage (VCCL) Transient: -0.3V to 16V; (5)Driver Supply Voltage (VC1) DC: -0.3V to 19V; (6)Input Voltage (SS/DIS): -0.3V to 5.5V; (7)Output Drive Peak Current Source (HO, LO): 1A (500ns); (8)Output Drive Peak Current Sink (HO, LO): 1A (500ns); (9)Operating Temperature Range: -40℃ to 85℃; (10)Maximum Operating Junction Temperature: 150℃; (11)Storage Temperature Range: -65℃ to 150℃; (12)Lead Temperature (Soldering 180 seconds): 235℃; (13)Package Peak Temp. for Solder Reflow (40 Seconds Maximum Exposure): 260℃(+0, -5).
Features
LX1673-03CLQ features: (1)Two Independently Regulated Outputs; (2)Outputs As Low As 0.8V; (3)Generated From An Internal 1% Reference; (4)Integrated High Current MOSFET Drivers; (5)300KHz, 600KHz, and 900KHz High Frequency Operation; (6)Minimizes External Component Requirements; (7)Soft-Start and Power Sequencing Control; (8)Adjustable Linear Regulator Driver Output; (9)No current-sense resistors.
Diagrams

| Image | Part No | Mfg | Description | ![]() |
Pricing (USD) |
Quantity | ||||
|---|---|---|---|---|---|---|---|---|---|---|
![]() |
![]() LX1673-03CLQ |
![]() |
![]() IC REG DL BCK/LINEAR SYNC 20MLPQ |
![]() Data Sheet |
![]() Negotiable |
|
||||
| Image | Part No | Mfg | Description | ![]() |
Pricing (USD) |
Quantity | ||||
![]() |
![]() LX1660 |
![]() Other |
![]() |
![]() Data Sheet |
![]() Negotiable |
|
||||
![]() |
![]() LX1660CD |
![]() |
![]() IC PWM MONO SWITCHING REG 16SOIC |
![]() Data Sheet |
![]() Negotiable |
|
||||
![]() |
![]() LX1660CN |
![]() |
![]() IC PWM MONO SWITCHING REG 16DIP |
![]() Data Sheet |
![]() Negotiable |
|
||||
![]() |
![]() lx1661 |
![]() Other |
![]() |
![]() Data Sheet |
![]() Negotiable |
|
||||
![]() |
![]() LX1661CD |
![]() |
![]() IC PWM MONO SWITCHING REG 16SOIC |
![]() Data Sheet |
![]() Negotiable |
|
||||
![]() |
![]() LX1661CN |
![]() |
![]() IC PWM MONO SWITCHING REG 16DIP |
![]() Data Sheet |
![]() Negotiable |
|
||||
(China (Mainland))









