Product Summary
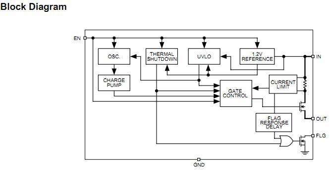
The MIC2025-1BMM is a high-side MOSFET switch optimized for general-purpose power distribution requiring circuit protection. The MIC2025-1BMM is internally current limited and has thermal shutdown that protects the device and load. The MIC2025-1BMM offers smart thermal shutdown that reduces current consumption in fault modes. When a thermal shutdown fault occurs, the output is latched off until the faulty load is removed. Removing the load or toggling the enable input will reset the device output. The applications of the MIC2025-1BMM include USB peripherals and General purpose power switching, ACPI power distribution, Notebook PCs, PDAs and PC card hot swap.
Parametrics
MIC2025-1BMM absolute maximum ratings: (1)Supply Voltage (VIN): –0.3V to 6V; (2)Fault Flag Voltage (VFLG): +6V; (3)Fault Flag Current (IFLG): 25mA; (4)Output Voltage (VOUT): +6V; (5)Output Current (IOUT): Internally Limited; (6)Enable Input (IEN): –0.3V to VIN +3V; (7)Storage Temperature (TS): –65 to +150℃.
Features
MIC2025-1BMM features: (1)140mΩ maximum on-resistance; (2)2.7V to 5.5V operating range; (3)500mA minimum continuous output current; (4)Short-circuit protection with thermal shutdown; (5)Fault status flag with 3ms filter eliminates false assertions; (6)Undervoltage lockout; (7)Reverse current flow blocking (no body diode); (8)Circuit breaker mode (MIC2075) reduces power consumption; (9)Logic-compatible input; (10)Soft-start circuit; (11)Low quiescent current; (12)Pin-compatible with MIC2525.
Diagrams

| Image | Part No | Mfg | Description | ![]() |
Pricing (USD) |
Quantity | ||||
|---|---|---|---|---|---|---|---|---|---|---|
![]() |
![]() MIC2025-1BMM |
![]() |
![]() IC DISTRIBUTION SW SGL 8-MSOP |
![]() Data Sheet |
![]() Negotiable |
|
||||
![]() |
![]() MIC2025-1BMM TR |
![]() |
![]() IC DISTRIBUTION SW SGL 8-MSOP |
![]() Data Sheet |
![]() Negotiable |
|
||||
(China (Mainland))









