Product Summary
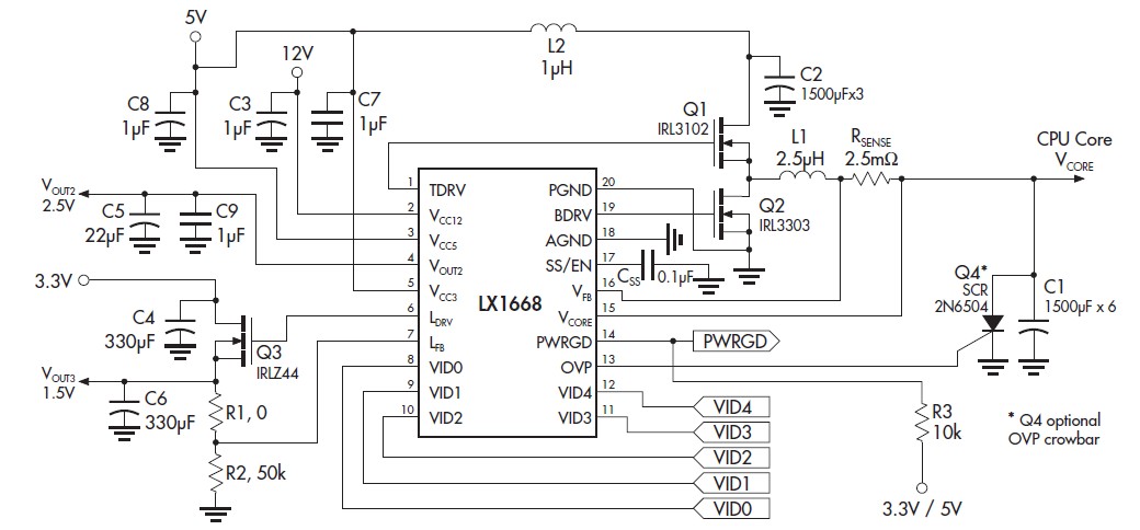
The LX1668CPW is a Monolithic Switching Regulator Controller IC designed to provide a low cost, high performance adjustable power supply for advanced microprocessors and other applications requiring a very fast transient response and a high degree of accuracy. The LX1668CPW provides a programmable switching regulator output, together with one internal linear low dropout regulator and one adjustable linear regulator driver. The LX1668CPW offers a triple-output single-chip power supply for Pentium II and other processors. The typical applications of LX1668CPW include: (1)Pentium II & Pentium III Processor Supplies; (2)Voltage Regulator Modules; (3)General Purpose And Microprocessor DC:DC Supplies.
Parametrics
LX1668CPW absolute maximum ratings: (1)12V Supply Voltage (VCC12): 18V; (2)5V Supply Voltage (VCC5): 7V; (3)Supply Voltage (Internal LDO)/(VCC3): 7V; (4)Output Drive Peak Current Source (500ns): 1.0A; (5)Output Drive Peak Current Sink (500ns): 1.0A; (6)Input Voltage (SS, VID[0:4]): -0.3V to 6V; (7)Operating Junction Temperature: 150℃; (8)Storage Temperature Range: -65℃ to +150℃; (9)Lead Temperature (Soldering, 10 Seconds): 300℃; (10)Peak Package Solder Reflow Temp.(40 seconds max. exposure): 260℃(+0, -5).
Features
LX1668CPW features: (1)5-Bit Programmable Output For CPU Core Supply; (2)Internal Fixed 2.5V Low Dropout Regulator; (3)Adjustable Linear Regulator Driver; (4)Complete Single-Chip Power; (5)Solution For Pentium II Processors; (6)No Sense Resistor Required For Short-Circuit Current Limiting; (7)Soft-Start And Hiccup-Mode Current Limiting Functions; (8)Modulated Constant Off-Time Control Mechanism For Fast Transient Response And Simple System Design; (9)Power Good Flag; (10)Over-Voltage Pin & SCR; (11)Digital-Compatible Inputs (Including VID Pins); (12)Output Disable Function Shuts Off PWM While Keeping 2.5V LDO Active - Compatible With "Green PC" And "Instant On" Requirements; (13)Compatible to VRM8.2 - 8.4 Specifications.
Diagrams

| Image | Part No | Mfg | Description | ![]() |
Pricing (USD) |
Quantity | ||||
|---|---|---|---|---|---|---|---|---|---|---|
![]() |
![]() LX1668CPW |
![]() |
![]() IC CTRLR DC/DC PROG SW 20TSSOP |
![]() Data Sheet |
![]() Negotiable |
|
||||
| Image | Part No | Mfg | Description | ![]() |
Pricing (USD) |
Quantity | ||||
![]() |
![]() LX1660 |
![]() Other |
![]() |
![]() Data Sheet |
![]() Negotiable |
|
||||
![]() |
![]() LX1660CD |
![]() |
![]() IC PWM MONO SWITCHING REG 16SOIC |
![]() Data Sheet |
![]() Negotiable |
|
||||
![]() |
![]() LX1660CN |
![]() |
![]() IC PWM MONO SWITCHING REG 16DIP |
![]() Data Sheet |
![]() Negotiable |
|
||||
![]() |
![]() lx1661 |
![]() Other |
![]() |
![]() Data Sheet |
![]() Negotiable |
|
||||
![]() |
![]() LX1661CD |
![]() |
![]() IC PWM MONO SWITCHING REG 16SOIC |
![]() Data Sheet |
![]() Negotiable |
|
||||
![]() |
![]() LX1661CN |
![]() |
![]() IC PWM MONO SWITCHING REG 16DIP |
![]() Data Sheet |
![]() Negotiable |
|
||||
(China (Mainland))










